该文档是大数跨境出品的2024餐具品类出海研究报告,主要内容包括市场概况、消费者洞察、行业趋势与出海前景、品牌案例等部分,旨在为出海餐具品牌提供全面的市场洞察和战略指导。
1. 市场概况
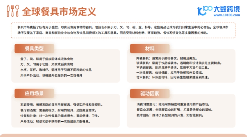
- 定义与分类:餐具市场涵盖多种用于盛放、取食及食用食物的器具,包括不同类型(如刀叉勺、碗盘杯等)、应用场景(家庭、餐厅、快餐、户外等)、材料(陶瓷、玻璃、不锈钢、一次性、竹木等)的产品。
- 市场规模与驱动因素:2023年全球餐具市场规模预估为1149亿美元,预计到2032年达1924亿美元,年复合增长率5.9%。欧州是最大消费市场且年复合增长率最高,亚太地区市场规模中等但增长快。驱动因素包括消费习惯变化、餐饮业发展、技术创新、可支配收入增加、社交媒体影响力、制造技术进步和可持续性趋势等。
- 细分市场
- 陶瓷餐具:2024年市场规模582.9亿美元,预计2029年增长到788亿美元,年均复合增长率6.21%。欧洲是最大市场,亚太地区增长潜力强劲。
- 一次性餐具:2024年市场规模353.5亿美元,2029年预计增长到439.5亿美元。北美是最大市场,亚太地区增速最快,但面临环保法规限制。
- 不锈钢餐具:2024年市场价值68.1亿美元,2031年预估值94.6亿美元,2024 - 2031年年均复合增长率4.8%。北美市场预计主导,亚太及拉丁美洲等新兴市场崛起。
- 分销渠道与产业链:线下销售仍是主要方式,但电商发展使线上渠道购买增加。产业链包括上游材料(瓷器、金属、玻璃、塑料等)、中游生产和下游应用(超市、卖场、线上平台等)。
- 中国餐具产业发展历程:经历了从新石器时代到现代的不断创新进步,技术和产品功能不断提升。
2. 消费者洞察
- 美国消费者
- 购买选择:注重质量和实用性,成套包装餐具更受欢迎,风格/颜色也是重要考虑因素。
- 价格敏感度:消费降级行为盛行,更换零售商、延迟购买常见,对价格和性价比更关注。
- 价格预期:低收入者倾向低价单色餐具,高收入者愿为现代风格高端餐具支付更高价格。
- 购买渠道:折扣店是主要渠道,网购比例预计增加,尤其在高端市场。
- 日本消费者:饮食文化影响餐具需求,倾向购买质量好、设计美的餐具,家庭年均支出相对稳定。
- 中国消费者:年轻消费者追求个性化时尚餐具,年长消费者注重高质量耐用且有文化内涵的陶瓷餐具;陶瓷餐具用途多样,更新频率因消费者而异。
3. 行业趋势与出海前景
- 环保与可持续发展:各国出台政策限制一次性塑料餐具,推动可降解和有机餐具发展。可生物降解塑料餐具市场将快速增长,有机餐具市场也将稳步扩大。
- 智能化与创新设计:智能化设计包括自动调温、远程控制、语音指令、物联网连接等功能;创新设计体现在3D打印定制、融入时尚元素、提升功能性和跨界合作等方面。
- 出海前景:中国餐具出口总额先降后升,对美出口额高,出口市场集中,需拓展新市场。“一带一路”倡议提供机遇,但面临竞争、质量标准和贸易壁垒等挑战。
4. 品牌案例
- SERAX:比利时品牌,设计驱动,产品多样,定位高端,市场覆盖超100个国家。独立站流量稳定,移动端访问多,自然搜索流量大,女性用户为主,年龄分布均匀。通过设计差异化、多元化产品线、高端市场定位和国际化拓展成功。
- Our Place:美国品牌,专注环保可持续厨房用品。独立站流量稳步增长,美国是核心市场。通过社交媒体策略、注重可持续性和品牌故事、灵活售后服务吸引消费者,为中国品牌出海提供借鉴。
5. 出海建议:中国餐具品牌国际化可强调设计与多功能性,结合传统文化元素;构建文化故事;使用环保材料;利用社交平台推广;提供试用和免费退货服务。









