该文档是汽车之家研究院发布的《2025中国汽车出海洞察(香港篇)》,聚焦中国汽车出海香港市场的相关情况,具体内容如下:
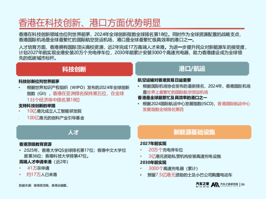
-香港发展现状:香港是全球第三大金融中心、第八大商品输出地,新能源板块市值10年增长超四倍,转口贸易额达5271亿美元(2023年)。在科技创新领域,2024年全球创新指数排名第18位,还拥有顶尖高校资源,近2年吸引17万高端人才来港。其港口和航运优势显著,香港国际机场是全球最繁忙的国际航空货运机场,港口全球排名第四。同时,香港在新能源基础设施建设上也有规划,2027年前实现全港安装20万个充电停车位,2030年前累计安装3000个高速充电器。
-香港汽车市场趋势:香港私家车千人保有量仅84辆,车市总量在4-5万辆间波动,受政策影响大。但新能源渗透率增长迅速,从2015年的1%跃升至2025年1-4月的68%,位居世界前列,这主要得益于政策扶持(如“一换一计划”“首次登记税宽减”)、购车和用车成本低以及大陆车企布局带来的车型增加。中国品牌借新能源之势快速崛起,2025年1-4月占香港市场4成份额,比亚迪登顶销量榜首,极氪、名爵等多个中国品牌进入销量前十,且在最受欢迎车型Top 10中占据7席。
-中国车企在港布局:不少车企看重香港优势,在港设立研发中心或总部,如理想汽车设海外总部和芯片研发中心,宁德时代设全球研发中心。中国车企门店集中在湾仔和九龙湾,比亚迪、MG等品牌门店数量较多,且积极拓展新区域。比亚迪、极氪、名爵等车企在香港市场表现突出,各有热销车型。
-挑战与展望:香港汽车市场面临充电桩分布不合理、居民区安装难以及补贴退坡等挑战。对此,提出了应对策略,如合理匹配充电桩、开发统一充电APP,车企可利用香港金融、自贸区等优势,优化资本运作、布局全球市场、强化技术研发、辐射右舵车市场等。









