这两年,不少企业的出海地图上,多了一个新坐标:沙特阿拉伯。它的消费能力、基建投入以及人口结构,确实让人眼前一亮。而现在这个时间点,或许正是中国企业进驻沙特的一个好机会。
根据Horizons发布的《2025年沙特阿拉伯出海白皮书》,我们整理了一份面向企业的出海操作指南,从政策门槛到用工成本、从签证规则到支付习惯全包括,希望能帮大家规避掉最初那些“水土不服”的坑。
图源:Horizons《2025年沙特阿拉伯出海白皮书》
△外资控股
沙特政府这几年动作很猛,尤其在“2030愿景”背景下,已经把“吸引外资”写进了国家战略。
最直观的变化就是,外资企业现在可以100%控股,不需要找本地合伙人;还能享受5年免税、进口关税减免、土地优惠等政策。
如果所在行业属于非敏感领域(比如数字科技、制造、医疗等),几乎不存在太大的投资门槛。而只要不是涉及国防、石油勘探、麦加和麦地那的房地产开发,外资企业基本可以享受和本地公司同等的待遇。

图源:Horizons《2025年沙特阿拉伯出海白皮书》(1)
△就业市场
再来看就业市场。这几年沙特的结构性调整非常明显,2024年第四季度沙特籍失业率已经降到8.0%,女性就业比例提升也很快。可以明显感觉到,新能源、数字经济、AI、电动汽车制造等领域正在“抢人”。
在薪资方面也能看出趋势,比如石油与天然气行业年薪在9–25万美元,可再生能源是7–18万美元,IT与AI类岗位是6–15万美元,连旅游娱乐行业都有3.5–9万美元的水平。如果企业需要派遣技术岗、管理岗来沙特落地,这个价格体系不算低,但和市场潜力相比,依然具有可操作空间。

图源:Horizons《2025年沙特阿拉伯出海白皮书》(2)
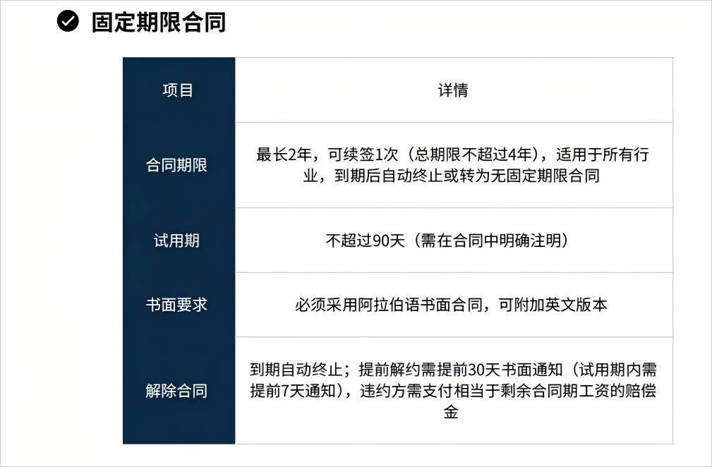
△用工方面
而在用工合规上,沙特也要求比较细。比如劳动合同,必须是阿拉伯语书面合同(可以附英文翻译版),试用期不能超过90天。可以签固定期限合同(最多2年,可续签一次)或无固定期限合同。
工资必须通过官方的WPS工资保护系统打卡发放,不得迟于次月1号到账。加班时间有限制,每天不超过2小时,全年累计最多120小时。加班工资按150%计算,节假日200%。沙特的劳动制度对外籍员工和本地员工执行基本一致,家政等特殊行业可能会有些许不同。

图源:Horizons《2025年沙特阿拉伯出海白皮书》(3)
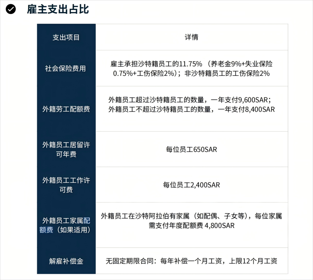
△雇佣成本
从雇主视角看,用人成本也需要提前预算,其中外籍员工的居留年费是650沙特里亚尔,工作许可费2400沙特里亚尔。如果员工带家属来沙特,每位家属每年需额外交4800沙特里亚尔的配额费。
还有一个值得注意的点:如果公司中外籍员工人数超过本地员工,政府还会按9600里亚尔/年/人收一个“配额费”,不超的话是8400里亚尔。所以建议企业早期在用工结构上就平衡好,别因为忽略这些支出,导致整体成本超出预期。

图源:Horizons《2025年沙特阿拉伯出海白皮书》(4)
△签证+福利
目前沙特不征收个人所得税,这点对出海企业而言是个利好。员工工资、劳务收入都不需要扣税。但需要注意的是,如果派遣的人员在沙特担任董事会成员,而TA不是沙特籍,那董事会收入需缴20%的预提税。
签证方面,沙特工作签证统称为“Iqama”,有效期通常是1–2年,高端人才如在NEOM等特区可申请最长5年签证。
签证办理分三步:第一步是雇主通过Mudad系统申请预审批,第二步员工在本国沙特使馆录入生物信息,第三步是入境后14天内完成指纹采集,领取Iqama卡。若员工带家属一同赴沙,月薪需达到4000里亚尔,且雇主需愿意为其家属承担居留费用。
至于员工福利方面,沙特的休假制度看起来也很正规:年满一年享有21天年假,满五年后涨到30天。病假一年30天,前20天100%工资,后10天75%;女性员工有10周全薪产假和24个月每日1小时哺乳假;男性则享有3天全薪陪产假。另外还有婚假、丧假、朝觐假等规定,适用于外籍和本地员工。

图源:Horizons《2025年沙特阿拉伯出海白皮书》(5)
△支付方面
而在沙特本地生活,金融和支付系统非常电子化。基本上从大型商场到出租车、街边摊都能刷STC Pay、Mada卡,Apple Pay也普及率很高。
建议落地后第一时间开户,本地银行要求提供护照、Iqama、雇主信、工资单等材料,最低起存金额为1000沙特里亚尔。企业如果有跨境支付需求,也可以选择多币种账户(支持SAR/USD/EUR)。

图源:Horizons《2025年沙特阿拉伯出海白皮书》(6)
△结束语
总体来看,现在是企业布局沙特的一个关键窗口期:
宏观政策积极、市场空间大、数字基建完善,尤其在新能源、汽车、制造、IT、教育等非石油行业里,机会远比想象中多。
但沙特是一个规矩清晰、执行严格的国家,合规落地、算清成本、熟悉用人规则,远比一味追风重要得多。
如果大家正在考虑沙特市场,这份指南希望能让你少走一点弯路,把更多的时间留给业务本身。




