过去提起沙特,很多人的第一印象还是“石油王国”,一个石油储量世界第一、富得流油的中东国家。
但随着“2030愿景”持续推进,这个传统印象正在逐渐松动。更多的非石油产业被鼓励发展,更多外资企业也开始把目光投向这里。
对于中国企业来说,目前的沙特不是新市场,却是一个需要重新认识的市场。
如果说早些年出海沙特,意味着做生意必须跟能源打交道,那现在是新能源、AI、智能制造、电动汽车、医疗健康、金融科技、教育培训,甚至是电商、外卖平台,都能在沙特找到切入点。

图源:Google地图
政策开放背后,是结构性重塑
从宏观政策上看,沙特政府正在以“开门迎客”的姿态重塑国家经济框架。“100%外资持股”“5年免税期”“土地与关税优惠”等措施,已经成为沙特投资吸引力的标签。
这并非一纸空谈,沙特投资部(MISA)已确立为投资项目一站式审批的核心机构,不同领域的入驻通道也更加清晰,即做金融要走SAMA,做能源要和能源部沟通,而大多数新兴产业则可以直接对接MISA。

图源:Horizons《2025沙特阿拉伯出海白皮书》
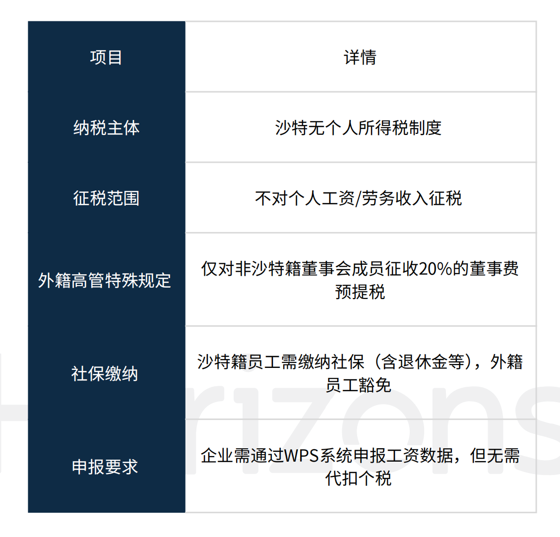
合规,是入场的第一道考题
企业在落地沙特的过程中,也不可避免要面对一个核心问题:用工如何合规?
根据《劳动法》,沙特实行两种雇佣合同类型——固定期限和无固定期限合同。大多数外企在初入阶段选择固定期限合同,最长可签2年,续签1次,但超过4年必须转为无固定期限。
所有合同必须以阿拉伯语书写,可附英文版本。同时,合同期内的解约机制、加班限制、工资发放周期等,都有严格的法律规定。
这些细节并不复杂,但若忽视,就可能在实际运营中引发不必要的合规风险。
而沙特虽然没有个人所得税,但雇主需承担包括社会保险、签证、工签等在内的多项成本,尤其对外籍员工,平均每人每年的直接雇佣成本可达上万里亚尔。
此外,如果企业雇佣的外籍员工数量超过本地员工,还需支付每人9600里亚尔的“外籍劳工配额费”。

图源:Horizons《2025沙特阿拉伯出海白皮书》
文化适应力决定组织的稳定性
文化适应是另一个常被忽视的难点。尽管沙特近年来在社会层面做出许多改革,如女性可以合法驾车、参与职场,但整体社会仍深受伊斯兰传统影响。
比如工作时间需包含祷告休息时间;斋月期间政府机关和企业需在开斋时暂停运转;一些职场场合,性别隔离仍是非正式的共识。
外籍员工若不了解这些潜规则,很容易在无意中踩线。
此外,就连在办公场所拍照、会议中的穿着、递交名片时使用哪只手,也都有一定讲究。
所以,一家中国企业在沙特组建团队时,除了HRBP要懂法规,运营团队更需要对当地文化具备基本的尊重和应对能力。

图源:Horizons《2025沙特阿拉伯出海白皮书》
员工生活体系,别等问题出现才重视
生活层面,也有不少现实障碍。例如,支付系统方面,虽然Mada卡、Apple Pay、STC Pay这些支付方式在当地已经很普及,但对于新入境的员工来说,办理本地银行卡、开设手机号、获取Iqama居留身份,依然是一个流程复杂、验证环节繁琐的过程。
而所有这些服务的基础,又建立在员工与雇主关系合法合规、材料齐全、信息统一的前提上。
根据沙特法律,企业需为外籍员工购买医保,最低保额10万沙特里亚尔。基础款只能用于公立医院,中档和高端保险才覆盖私立门诊和急救。
而公立医院虽然费用低,但排队时间较长。若企业派驻员工长期在沙特工作,建议在入职前便确定其适配的保险等级和推荐医院名录,以免突发情况时措手不及。

图源:Horizons《2025沙特阿拉伯出海白皮书》
至于城市交通方面,Uber与Careem(本地网约车平台)已较为普及,但女性员工出行仍需考虑部分地区的文化敏感度。Careem近年推出的“女性司机服务”成为不少企业推荐给女性外籍员工的首选。
此外,在交通规则上虽然沙特靠右行驶、道路宽阔,但司机驾驶习惯较为激进,加之沙尘天气频繁,企业通常建议新员工避免自驾,至少初期应尽量依赖专业司机或网约车。
图源:Horizons《2025沙特阿拉伯出海白皮书》
沙特,是一张需要“读懂”的市场地图
整体而言,沙特是一个既具挑战、也有巨大潜力的市场。
它确实不像东南亚那样“熟悉”,也不如欧美市场那么“制度化”。但它有政策空间,有人口红利,也有产业转型的真实需求。
能否在这里站稳脚跟,往往考验的不是营销能力,而是对人、文化、政策、合规、生活多个维度的理解力与调度力。
未来的出海企业,不只是输出产品和资本,更是一种综合适应能力的输出,能否在异国制度、文化与社会语境中保持企业的韧性与效率,才是关键。




